电磁兼容整改小技巧:
1)差模干扰与共模干扰
1.1差模干扰:存在于L-N线之间,电流从L进入,流过整流二极管正极,再流经负载,通过热地,到整流二极管,再回到N,在这条通路上,有高速开关的大功率器件,有反向恢复时间极短的二极管,这些器件产生的高频干扰,都会从整条回路流过,从而被接收机检测到,导致传导超标。
1.2共模干扰:共模干扰是因为大地与设备电缆之间存在寄生电容,高频干扰噪声会通过该寄生电容,在大地与电缆之间产生共模电流,从而导致共模干扰。
下图为差模干扰引起的传导FALL数据,该测试数据前端超标,为差模干扰引起:

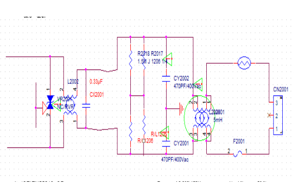
下图为开关电源EMI原理部分:

图中CX2001为安规薄膜电容(当电容被击穿或损坏时,表现为开路)其跨在L线与N线之间,当L-N之间的电流,流经负载时,会将高频杂波带到回路当中。此时X电容的作用就是在负载与X电容之间形成一条回路,使的高频分流,在该回路中消耗掉,而不会进入市电,即通过电容的短路交流电让干扰有回路不串到外部。
对差模干扰的整改对策:
1. 增大X电容容值
2. 增大共模电感感量,利用其漏感,抑制差模噪声(因为共模电感几种绕线方式,双线并绕或双线分开绕制,不管哪种绕法,由于绕制不紧密,线长等的差异,肯定会出现漏磁现象,即一边线圈产生的磁力线不能完全通过另一线圈,这使得L-N线之间有感应电动势,相当于在L-N之间串联了一个电感)
下图为共模干扰测试FALL数据:

电源线缆与大地之间的寄生电容,使得共模干扰有了回路,干扰噪声通过该电容,流向大地,在LISN-线缆-寄生电容-地之间形成共模干扰电流,从而被接收机检测到,导致传导超标(这也可以解释为什么有的主板传导测试时,不接地通过,一夹地线就超标。USB模式下不接地时,电流回路只能通过L-二极管-负载-热地-二极管-N,共模电流不能回到LISN,LISN检测到的噪声较小,而当主板的冷地与大地直接相连时,线缆与大地之间有了回路,此时若共模噪声未被前端LC滤波电路吸收的话,就会导致传导超标)
对共模干扰的整改对策:
1. 加大共模电感感量
2. 调整L-GND,N-GND上的LC滤波器,滤掉共模噪声
3. 主板尽可能接地,减小对地阻抗,从而减小线缆与大地的寄生电容。
2)产品电磁兼容骚扰源有:
1、设备开关电源的开关回路:骚扰源主频几十kHz到百余kHz,高次谐波可延伸到数十MHz。
2、设备直流电源的整流回路:工频线性电源工频整流噪声频率上限可延伸到数百kHz;开关电源高频整流噪声频率上限可延伸到数十MHz。
3、电动设备直流电机的电刷噪声:噪声频率上限可延伸到数百MHz。
4、电动设备交流电机的运行噪声:高次谐波可延伸到数十MHz。
5、变频调速电路的骚扰发射:开关调速回路骚扰源频率从几十kHz到几十MHz。
6、设备运行状态切换的开关噪声:由机械或电子开关动作产生的噪声频率上限可延伸到数百MHz。
7、智能控制设备的晶振及数字电路电磁骚扰:骚扰源主频几十kHz到几十MHz,高次谐波可延伸到数百MHz。
8、微波设备的微波泄漏:骚扰源主频数GHz。
9、电磁感应加热设备的电磁骚扰发射:骚扰源主频几十kHz,高次谐波可延伸到数十MHz。
10电视电声接收设备的高频调谐回路的本振及其谐波:骚扰源主频数十MHz到数百MHz,高次谐波可延伸到数GHz。
11、信息技术设备及各类自动控制设备的数字处理电路:骚扰源主频数十MHz到数百MHz(经内部倍频主频可达数GHz),高次谐波可延伸到十几GHz。
长沙容测电子有限公司致力于电磁兼容测试设备的研发以及电磁兼容测试技术的推广普及,全力为客户提供专业的EMC测试产品和解决方案。
我们的产品:
民用领域:静电放电发生器、脉冲群发生器、雷击浪涌测试仪、射频传导抗干扰测试系统、工频磁场发生器、脉冲磁场发生器、阻尼振荡磁场发生器、交流电压跌落发生器、振铃波发生器、共模传导抗扰度测试系统、阻尼振荡波发生器、直流电压跌落发生器等
汽车领域:静电放电发生器、7637测试系统、汽车电子可编程电源、瞬态发射开关测量、汽车线束微中断发生器、BCI大电流注入测试系统、EMI接收机、辐射抗扰度测试系统、低频磁场抗扰度测试系统、射频辐射抗扰度测试系统等
军工领域:静电放电发生器、低频传导抗扰度测试系统、尖峰脉冲发生器、电缆束注入测试系统、快速方波测试系统、高速阻尼振荡测试系统等
