快速脉冲群对设备影响的原因有三种。
(1)通过电源线直接传导进设备的电源,导致电路的电源线上有过大的噪声电压。当单独对火线或零线注入干扰是,在火线和零线之间存在着差模干扰,这种差模电压会出现在电源的直流输出端;当同时对火线和零线注入干扰时,仅存在着共模电压,由于大部分电源的输入都是平衡的(无论变压器输入,还是整流桥输入),因此实际共模干扰转变成差模电压的成分很少,对电源的输出影响并不大。
(2)干扰能量在电源线上传导的过程中向空间辐射,这些能量感应到邻近的信号电缆上,对信号电缆连接的电路形成干扰(如果发生这种情况,往往会直接向信号电缆注入试验脉冲时,导致试验失败)。
(3)干扰脉冲信号在电缆(包括信号电缆和电源电缆)上传播时产生的二次辐射能量感应进电路,对电路形成干扰。
1.群脉冲不合格原因

对于检验设备的抗扰度来说,电快速脉冲群(群脉冲)试验具有典型意义,由于电快速脉冲试验波形的上升沿很陡,因此包含了很丰富的高频谐波分量,能够检验电路在较宽的频率范围内的抗扰度。另外,由于试验脉冲是持续一段时间的脉冲串,因此它对电路的干扰有一个累积效应,大多数电路为了抗瞬态干扰,在输入端安装了积分电路,这种电路对单个脉冲具有很好的抑制作用,但是对于一串脉冲则不能有效地抑制。
群脉冲过不去的原因整改措施
1)针对电源线的措施
(1)金属机箱。解决电源线干扰问题的主要方法是在电源线入口处安装电源线滤波器,阻止干扰进入设备。从图中所示的干扰注入方法可知,注入到电源线上的电压是共模电压,滤波器必须能对这种共模电压起到抑制作用才能使受试设备顺利通过试验。目前,市面上的很多成品电源滤波器主要是针对电快速脉冲试验设计的,设计人员可以根据产品特点直接选用。下面是用滤波器抑制电源线上的电快速脉冲方法。
(2)设备机箱是非金属的。如果设备采用的是非金属机箱,就必须在机箱底部加一块金属板,供滤波器中的共模滤波电容接地。如图所示,这时的共模干扰电流通路通过金属板与地线层之间的分布电容形成通路。如果设备的尺寸较小,意味着金属板尺寸也较小,这时金属板与地线层之间的电容量较小,不能起到较好的旁路作用。因此,电感的特性对于设备能够顺利通过试验至关重要,需要采用各种措施提高电感高频特性,必要时可用多个电感串联。
2)针对信号线的措施
(1)信号电缆屏蔽。从试验方法可知,干扰脉冲耦合进信号电缆的方式为电容性耦合。消除电容性耦合的方法是将电缆屏蔽起来,并且接地,因此,用电缆屏蔽的反法解决电快速脉冲干扰的条件是电缆屏蔽层能够与试验中的参考地线层可靠连接,如果设备的外壳是金属并且接地的设备,这个条件容易满足;当设备的外壳是金属的,但是不接地时,屏蔽电缆只能对电快速脉冲中的高频成分起到抑制作用,这是通过金属机壳与地之间的分布电容来接地的;如果机箱是非金属机箱,则电缆屏蔽的方法就没有什么效果。
(2)信号电缆上安装共模扼流圈。共模扼流圈实际是一种低通滤波器,根据低通滤波器对脉冲干扰的抑制作用,只有当电感量足够大时,才能有效果。但是当扼流圈的电感量较大时(往往匝数较多),分布电容也较大,扼流圈的高频抑制效果降低。而电快速脉冲波形中包含了大量的高频成分。因此,在实际使用时,需要注意调整扼流圈的匝数,必要时用两个不同匝数的扼流圈串联起来,兼顾高频和低频的要求。
(3)采用双绞线作为设备的信号电缆,并在设备信号线接口处(即靠近设备的一端)加套铁氧体磁环,并将信号线在磁环上绕2~3圈对于抗扰能力不是太弱的设备来说,这种措施的效果还是不错的。
(4)信号电缆上安装共模滤波电容。这种滤波方法比扼流圈具有更好的效果,但是需要金属机箱作为滤波电容的地。另外,这种方法会对差模信号有一定的衰减,在使用时需要注意。
(5)对敏感电路局部屏蔽。当设备的机箱为非金属机箱,或者电缆的屏蔽和滤波措施不易实施时,干扰会直接耦合进电路,这时只能对敏感电路进行局部屏蔽,屏蔽体应该是一个完整的六面体。

EMC整改小技巧:
差模干扰与共模干扰
差模干扰:存在于L-N线之间,电流从L进入,流过整流二极管正极,再流经负载,通过热地,到整流二极管,再回到N,在这条通路上,有高速开关的大功率器件,有反向恢复时间极短的二极管,这些器件产生的高频干扰,都会从整条回路流过,从而被接收机检测到,导致传导超标。
共模干扰:共模干扰是因为大地与设备电缆之间存在寄生电容,高频干扰噪声会通过该寄生电容,在大地与电缆之间产生共模电流,从而导致共模干扰。
下图为差模干扰引起的传导FALL数据,该测试数据前端超标,为差模干扰引起:

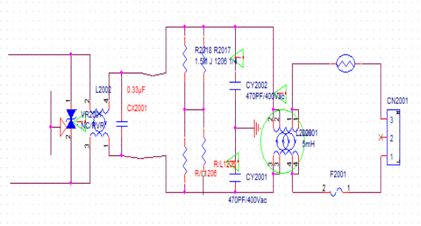
下图为开关电源EMI原理部分:

图中CX2001为安规薄膜电容(当电容被击穿或损坏时,表现为开路)其跨在L线与N线之间,当L-N之间的电流,流经负载时,会将高频杂波带到回路当中。此时X电容的作用就是在负载与X电容之间形成一条回路,使的高频分流,在该回路中消耗掉,而不会进入市电,即通过电容的短路交流电让干扰有回路不串到外部。
对差模干扰的整改对策:
1. 增大X电容容值
2. 增大共模电感感量,利用其漏感,抑制差模噪声(因为共模电感几种绕线方式,双线并绕或双线分开绕制,不管哪种绕法,由于绕制不紧密,线长等的差异,肯定会出现漏磁现象,即一边线圈产生的磁力线不能完全通过另一线圈,这使得L-N线之间有感应电动势,相当于在L-N之间串联了一个电感)
下图为共模干扰测试FALL数据:
电源线缆与大地之间的寄生电容,使得共模干扰有了回路,干扰噪声通过该电容,流向大地,在LISN-线缆-寄生电容-地之间形成共模干扰电流,从而被接收机检测到,导致传导超标(这也可以解释为什么有的主板传导测试时,不接地通过,一夹地线就超标。USB模式下不接地时,电流回路只能通过L-二极管-负载-热地-二极管-N,共模电流不能回到LISN,LISN检测到的噪声较小,而当主板的冷地与大地直接相连时,线缆与大地之间有了回路,此时若共模噪声未被前端LC滤波电路吸收的话,就会导致传导超标)
对共模干扰的整改对策:
1. 加大共模电感感量
2. 调整L-GND,N-GND上的LC滤波器,滤掉共模噪声
3. 主板尽可能接地,减小对地阻抗,从而减小线缆与大地的寄生电容。
EMC寄语:随着时代的发展,越来越多的电子、电气设备或系统产品都需要进行检验检测,其中EMC测试是必备的检验检测指标之一。但EMC测试项目费用较贵,EMC实验室造价昂贵,绝大部分测量设备又需要采用进口设备,导致很少检验检测机构有能力建造EMC实验室。产品的EMC性能是设计阶段赋予的,一般电子产品设计时如果不考虑EMC因素,就会很容易导致EMC测试失败,以致不能通过相关EMC法规的测试或认证。例如,产品设计研发工程师们根据需求,设计出效果良好的滤波电路,置入产品I/O(输入/输出)接口的前级,可使因传导而进入系统的干扰噪声消除在电路系统的入口处;设计出隔离电路(如变压器隔离和光电隔离等)解决通过电源线、信号线和地线进入电路的传导干扰,同时阻止因公共阻抗、长线传输而引起的干扰;设计出能量吸收回路,从而减少电路、器件吸收的噪声能量;通过选择元器件和合理安排的电路系统,使干扰的影响减少。
EMC技能:整改小技巧
1、150kHz-1MHz,以差模为主,1MHz-5MHz,差模和共模共同起作用,5MHz 以后基本上是共模。差模干扰的分容性藕合和感性藕合。一般1MHz以上的干扰是共模,低频段是差摸干扰。用一个电阻串个电容后再并到Y电容的引脚上,用示波器测电阻两引脚的电压可以估测共模干扰。
2、保险过后加差模电感或电阻。
3、小功率电源可采用PI型滤波器处理(建议靠近变压器的电解电容可选用较大些)。
4、前端的π型EMI零件中差模电感只负责低频EMI,体积别选太大(DR8太大,能用电阻型式或DR6更好)否则幅射不好过,必要时可串磁珠,因为高频会直接飞到前端不会跟着线走。5、传导冷机时在0.15MHz-1MHz超标,热机时就有7dB余量。主要原因是初级BULk电容DF值过大造成的,冷机时ESR比较大,热机时ESR比较小,开关电流在ESR上形成开关电压,它会压在一个电流LN线间流动,这就是差模干扰。解决办法是用ESR低的电解电容或者在两个电解电容之间加一个差模电感。
6、测试150kHz总超标的解决方案:加大X电容看一下能不能下来,如果下来了说明是差模干扰。如果没有太大作用那么是共模干扰,或者把电源线在一个大磁环上绕几圈, 下来了说明是共模干扰。如果干扰曲线后面很好,就减小Y电容,看一下布板是否有问题,或者就在前面加磁环。
7、可以加大PFC输入部分的单绕组电感的电感量。
8、PWM线路中的元件将主频调到60kHz左右。
9、用一块铜皮紧贴在变压器磁芯上。
10、共模电感的两边感量不对称,有一边匝数少一匝也可引起传导150kHz-3MHz超标。11、一般传导的产生有两个主要的点:200kHz和20MHz左右,这几个点也体现了电路的性能;200kHz左右主要是漏感产生的尖刺;20MHz左右主要是电路开关的噪声。处理不好变压器会增加大量的辐射,加屏蔽都没用,辐射过不了。
12、将输入BUCk电容改为低内阻的电容。
13、对于无Y-CAP电源,绕制变压器时先绕初级,再绕辅助绕组并将辅助绕组密绕靠一边,后绕次级。
14、将共模电感上并联一个几k到几十k电阻。
15、将共模电感用铜箔屏蔽后接到大电容的地。
16、在PCB设计时应将共模电感和变压器隔开一点以免互相干扰。
17、保险套磁珠。
18、三线输入的将两根进线接地的Y电容容量从2.2nF减小到471。
19、对于有两级滤波的可将后级0.22uFX电容去掉(有时前后X电容会引起震荡) 。
20、对于π型滤波电路有一个BUCk电容躺倒放在PCB上且靠近变压器此电容对传导150kHz-2MHz的L通道有干扰,改良方法是将此电容用铜泊包起来屏蔽接到地,或者用一块小的PCB将此电容与变压器和PCB隔开。或者将此电容立起来, 也可以用一个小电容代替。
21、对于π型滤波电路有一个BUCk电容躺倒放在PCB上且靠近变压器此电容对传导150kHz-2MHz的L通道有干扰,改良方法是将此电容用一个1uF/400V或者说0.1uF/400V电容代替, 将另外一个电容加大。
22、将共模电感前加一个小的几百uH差模电感。
23、将开关管和散热器用一段铜箔包绕起来,并且铜箔两端短接在一起,再用一根铜线连接到地。
24、将共模电感用一块铜皮包起来再连接到地。
25、将开关管用金属套起来连接到地。
26、加大X2电容只能解决150kHz左右的频段,不能解决20MHz以上的频段,只有在电源输入加以一级镍锌铁氧体黑色磁环,电感量约50uH-1mH。
27、在输入端加大X电容。
28、加大输入端共模电感。
29、将辅助绕组供电二极管反接到地。
30、将辅助绕组供电滤波电容改用瘦长型电解电容或者加大容量。
31、加大输入端滤波电容。
32、150kHz-300kHz和20MHz-30MHz这两处传导都不过,可在共模电路前加一个差模电路。也可以看看接地是否有问题,该接地的地方一定要加强接牢,主板上的地线一定要理顺,不同的地线之间走线一定要顺畅不要互相交错的。
33、在整流桥上并电容,当考虑共模成分时,应该邻角并电容,当考虑差模成分时,应该对角并电容。
34、加大输入端差模电感。
产品电磁兼容骚扰源有:
1、设备开关电源的开关回路:骚扰源主频几十kHz到百余kHz,高次谐波可延伸到数十MHz。
2、设备直流电源的整流回路:工频线性电源工频整流噪声频率上限可延伸到数百kHz;开关电源高频整流噪声频率上限可延伸到数十MHz。
3、电动设备直流电机的电刷噪声:噪声频率上限可延伸到数百MHz。 4、电动设备交流电机的运行噪声:高次谐波可延伸到数十MHz。
5、变频调速电路的骚扰发射:开关调速回路骚扰源频率从几十kHz到几十MHz。
6、设备运行状态切换的开关噪声:由机械或电子开关动作产生的噪声频率上限可延伸到数百MHz。
7、智能控制设备的晶振及数字电路电磁骚扰:骚扰源主频几十kHz到几十MHz,高次谐波可延伸到数百MHz。
8、微波设备的微波泄漏:骚扰源主频数GHz。
9、电磁感应加热设备的电磁骚扰发射:骚扰源主频几十kHz,高次谐波可延伸到数十MHz。
10、电视电声接收设备的高频调谐回路的本振及其谐波:骚扰源主频数十MHz到数百MHz,高次谐波可延伸到数GHz。
11、信息技术设备及各类自动控制设备的数字处理电路:骚扰源主频数十MHz到数百MHz(经内部倍频主频可达数GHz),高次谐波可延伸到十几GHz。
长沙容测电子有限公司致力于电磁兼容测试设备的研发以及电磁兼容测试技术的推广普及,全力为客户提供专业的EMC测试产品和解决方案。
我们的产品:
民用领域:静电放电发生器、脉冲群发生器、雷击浪涌发生器、射频传导抗干扰测试系统、工频磁场发生器、脉冲磁场发生器、阻尼振荡磁场发生器、交流电压跌落发生器、振铃波发生器、共模传导抗扰度测试系统、阻尼振荡波发生器、直流电压跌落发生器等
汽车领域:静电放电发生器、7637测试系统、汽车电子可编程电源、瞬态发射开关测量、汽车线束微中断发生器、BCI大电流注入测试系统、EMI接收机、辐射抗扰度测试系统、低频磁场抗扰度测试系统、射频辐射抗扰度测试系统等
军工领域:静电放电发生器、低频传导抗扰度测试系统、尖峰脉冲发生器、电缆束注入测试系统、快速方波测试系统、高速阻尼振荡测试系统等

