一、原理图
1. RS485接口6KV防雷电路设计方案

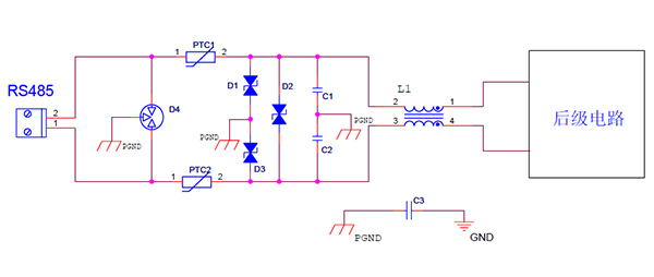
RS485接口防雷电路
接口电路设计概述:
RS485用于设备与计算机或其它设备之间通讯,在产品应用中其走线多与电源、功率信号等混合在一起,存在EMC隐患。
本方案从EMC原理上,进行了相关的抑制干扰和抗敏感度的设计,从设计层次解决EMC问题。
2.电路EMC设计说明:
(1) 电路滤波设计要点:
L1为共模电感,共模电感能够对衰减共模干扰,对单板内部的干扰以及外部的干扰都能抑制,能提高产品的抗干扰能力,同时也能减小通过429信号线对外的辐射,共模电感阻抗选择范围为120Ω/100MHz ~2200Ω/100MHz,典型值选取1000Ω/100MHz;
C1、C2为滤波电容,给干扰提供低阻抗的回流路径,能有效减小对外的共模电流以同时对外界干扰能够滤波;电容容值选取范围为22PF~1000pF,典型值选取100pF;若信号线对金属外壳有绝缘耐压要求,那么差分线对地的两个滤波电容需要考虑耐压;
当电路上有多个节点时要考虑降低或去掉滤波电容的值。C3为接口地和数字地之间的跨接电容,典型取值为1000pF, C3容值可根据测试情况进行调整;
(2) 电路防雷设计要点:
为了达到IEC61000-4-5或GB17626.5标准,共模6KV,差模2KV的防雷测试要求,D4为三端气体放电管组成第一级防护电路,用于抑制线路上的共模以及差模浪涌干扰,防止干扰通过信号线影响下一级电路;
气体放电管标称电压VBRW要求大于13V,峰值电流IPP要求大于等于143A;
峰值功率WPP要求大于等于1859W;
PTC1、PTC2为热敏电阻组成第二级防护电路,典型取值为10Ω/2W;
为保证气体放电管能顺利的导通,泄放大能量必须增加此电阻进行分压,确保大部分能量通过气体放电管走掉;
D1~D3为TSS管(半导体放电管)组成第三级防护电路,TSS管标称电压VBRW要求大于8V,峰值电流IPP要求大于等于143A;峰值功率WPP要求大于等于1144W;
3.接口电路设计备注:
如果设备为金属外壳,同时单板可以独立的划分出接口地,那么金属外壳与接口地直接电气连接,且单板地与接口地通过1000pF电容相连;
如果设备为非金属外壳,那么接口地PGND与单板数字地GND直接电气连接。
二. PCB设计
1. RS485接口电路布局

方案特点:
(1)防护器件及滤波器件要靠近接口位置处摆放且要求摆放紧凑整齐,按照先防护后滤波的规则,走线时要尽量避免走线曲折的情况;
(2) 共模电感与跨接电容要置于隔离带中。
方案分析:
(1)接口及接口滤波防护电路周边不能走线且不能放置高速或敏感的器件;
(2) 隔离带下面投影层要做掏空处理,禁止走线。
2. RS485接口电路分地设计

方案特点:
(1)为了抑制内部单板噪声通过RS485接口向外传导辐射,也为了增强单板对外部干扰的抗扰能力,在RS485接口处增加滤波器件进行抑制,以滤波器件位置大小为界,划分出接口地;
(2)隔离带中可以选择性的增加电容作为两者地之间的连接,电容C4、C5取值建议为1000pF,信号线上串联共模电感CM与电容滤波,并与接口地并联GDT和TVS管进行防护;且所有防护器件都靠近接口放置,共模电感CM置于隔离带内,具体布局如图示。
方案分析:
(1)当接口与单板存在相容性较差或不相容的电路时,需要在接口与单板之间进行“分地”处理,即根据不同的端口电压、电平信号和传输速率来分别设置地线。“分地”,可以防止不相容电路的回流信号的叠加,防止公共地线阻抗耦合;
(2)“分地”现象会导致回流信号跨越隔离带时阻抗变大,从而引起极大的EMC风险,因此在隔离带间通过电容来给信号提供回流路径。
长沙容测电子有限公司致力于电磁兼容测试设备的研发以及电磁兼容测试技术的推广普及,全力为客户提供专业的EMC测试产品和解决方案。
我们的产品:
民用领域:静电放电发生器、脉冲群发生器、雷击浪涌测试仪、射频传导抗干扰测试系统、工频磁场发生器、脉冲磁场发生器、阻尼振荡磁场发生器、交流电压跌落发生器、振铃波发生器、共模传导抗扰度测试系统、阻尼振荡波发生器、直流电压跌落发生器等
汽车领域:静电放电发生器、7637测试系统、汽车电子可编程电源、瞬态发射开关测量、汽车线束微中断发生器、BCI大电流注入测试系统、EMI接收机、辐射抗扰度测试系统、低频磁场抗扰度测试系统、射频辐射抗扰度测试系统等
军工领域:静电放电发生器、低频传导抗扰度测试系统、尖峰脉冲发生器、电缆束注入测试系统、快速方波测试系统、高速阻尼振荡测试系统等
