Technical Article

Technical articles

专业、创新、精准、可靠是每一个容测人的价值观,愿我们携手共赢!

  • <b>如何提高电磁兼容性,电路保护设计更可靠?</b>

    如何提高电磁兼容性,电路保护设计更可靠?

    电磁兼容问题日显重要。电路保护解决方案的设计及电路保护元器件均是服务于解决电子设备中的电磁兼容问题,消除电磁兼容问题并确保产品的性能和可靠性...

    2023-05-22
  • <b>共模差模信号及如何抑制干扰信号</b>

    共模差模信号及如何抑制干扰信号

    电压和电流的变化通过导线传输时有两种形态, 一种是两根导线分别做为往返线路传输, 我们称之为"差模";另一种是两根导线做去路,地线做返回传输, 我们称之为"共模"。 ...

    2023-05-22
  • <b>浪涌(冲击)抗扰度测试及校准方法探讨</b>

    浪涌(冲击)抗扰度测试及校准方法探讨

    本文通过结合实验室的实际情况,介绍了雷击浪涌测试设备的主要组成部分及其工作原理,并搭建浪涌(冲击)抗扰度测试平台并分析不同耦合方式之间的差异...

    2023-05-09
  • <b>电磁兼容性测试EFT怎么整改</b>

    电磁兼容性测试EFT怎么整改

    EFT (电磁兼容性测试) 是一种检测电子设备是否符合电磁兼容标准的测试方法。如果在EFT测试中出现了不合格的结果,可以考虑以下措施进行整...

    2023-05-06
  • <b>怎么区分EMI、EMS、EMC?一文教你搞定!</b>

    怎么区分EMI、EMS、EMC?一文教你搞定!

    电子产品的电磁辐射问题越来越受到关注,相信大多数都对于EMC(电磁兼容性)这个名词也不陌生,因为要获得我国的3C认证就必须通过专业机构的EMC测试。但是,在各种媒体报道和产品宣...

    2023-05-06
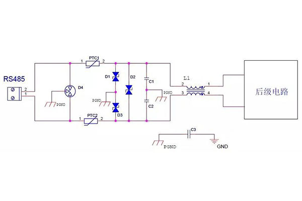
  • <b>RS485接口EMC电路设计方案</b>

    RS485接口EMC电路设计方案

    RS485用于设备与计算机或其它设备之间通讯,在产品应用中其走线多与电源、功率信号等混合在一起,存在EMC隐患。本方案从EMC原理上,进行了相关的抑制干扰和抗敏感度的设计,从...

    2023-04-18
  • Phone:0731-85119779
  • Changsha headquarters:湖南·长沙市岳麓区麓谷企业广场B1栋6楼
  • Shenzhen Service Point: Room 613, Building 2, Jiufang Plaza, Tiezai Road, Gongle Community, Xixiang Street, Bao'an District, Shenzhen
  • Shanghai Service Point: Room 4-2B, 4th Floor, Building 3, No. 516 Huachuan Road, Baoshan District, Shanghai
  • Chengdu Service Point: Room 2207, T2 Office Building, Xiangnian Plaza, No. 88 Jitai 5th Road, Wuhou District, Chengdu City

Friendship link: 电极限 | emc测试设备 | 电磁兼容工程师网 |

欢迎来到长沙容测电子股份有限公司
欢迎来到长沙容测电子股份有限公司
Please leave your message, we will reply to you as soon as possible
  • *
  • *
  • *
  • *