News

News

专业、创新、精准、可靠是每一个容测人的价值观,愿我们携手共赢!

  • <b>日产汽车电子EMC测试标准解读——瞬态传导免疫和电性能测试与ISO国际标准的对</b>

    日产汽车电子EMC测试标准解读——瞬态传导免疫和电性能测试与ISO国际标准的对

    日产汽车电子EMC测试标准目前按照的是28401NDS02 [5],涉及瞬态传导免疫和电性能测试的项目,与对应的国际标准ISO7637、ISO16750-2比照,既有沿用的;也有日产只借鉴部分,在要求上作出差异...

    2023-04-11
  • <b>静电放电试验在医疗设备中的整改措施</b>

    静电放电试验在医疗设备中的整改措施

    静电放电的抗扰性(ESD)测试属于电磁兼容性规范中的抗扰性测试报告。在具体的电磁兼容测试中,静电放电试验一次性通过率很低,大部分商品都要整改。本文简要介绍了静电干扰、...

    2022-12-28
  • <b>EMS中的浪涌抗扰度电路分析</b>

    EMS中的浪涌抗扰度电路分析

    EMI它还包括传导和辐射;EMS还含有静电、脉冲群、浪涌等。本文将从EMS从浪涌抗扰度的角度,分析设计电源的前级电路...

    2022-12-28
  • <b>产品内部的EMC设计技巧</b>

    产品内部的EMC设计技巧

    电磁兼容性是指电子设备在各种电磁环境中仍能够协调、有效地进行工作的能力。电磁兼容性设计的目的是使电子设备既能抑制各种外来的干扰,使电子设备在特定的电磁环境中能够正...

    2022-12-12
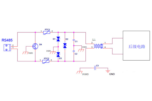
  • <b>EMC测试中,RS485接口的电路设计方案有哪些</b>

    EMC测试中,RS485接口的电路设计方案有哪些

    RS485用于设备与计算机或其他设备之间的通信,在产品应用中,其多线和电源.功率信号等混合在一起,存在EMC隐患。本方案从EMC测试原则上,设计了相关的抑制干扰和抗敏感性,从设计...

    2022-12-12
  • <b>关于汽车EMC测试的四大标准体系有哪些</b>

    关于汽车EMC测试的四大标准体系有哪些

    汽车EMC测试的四大标准体系有哪些?最常用的汽车是IEC和ISO两个标准体系(IEC标准已广泛应用于欧洲、美国、日本、中国等地区和国家)...

    2022-12-05
  • Phone:0731-85119779
  • Changsha headquarters:湖南·长沙市岳麓区麓谷企业广场B1栋6楼
  • Shenzhen Service Point: Room 613, Building 2, Jiufang Plaza, Tiezai Road, Gongle Community, Xixiang Street, Bao'an District, Shenzhen
  • Shanghai Service Point: Room 4-2B, 4th Floor, Building 3, No. 516 Huachuan Road, Baoshan District, Shanghai
  • Chengdu Service Point: Room 2207, T2 Office Building, Xiangnian Plaza, No. 88 Jitai 5th Road, Wuhou District, Chengdu City

Friendship link: 电极限 | emc测试设备 | 电磁兼容工程师网 |

欢迎来到长沙容测电子股份有限公司
欢迎来到长沙容测电子股份有限公司
Please leave your message, we will reply to you as soon as possible
  • *
  • *
  • *
  • *