专业、创新、精准、可靠是每一个容测人的价值观,愿我们携手共赢!
在IEC61000-4-4的标准中有看到,做脉冲群测试时,被测试产品要放在一个50*50cm,高10cm的木垫上,经常有客户问到,这个木垫有什么作用...
2023-09-18电磁兼容性是指电子设备在各种电磁环境中仍能够协调、有效地进行工作的能力。电磁兼容性设计的目的是使电子设备既能抑制各种外来的干扰,使电子设备在特定的电磁环境中能够正...
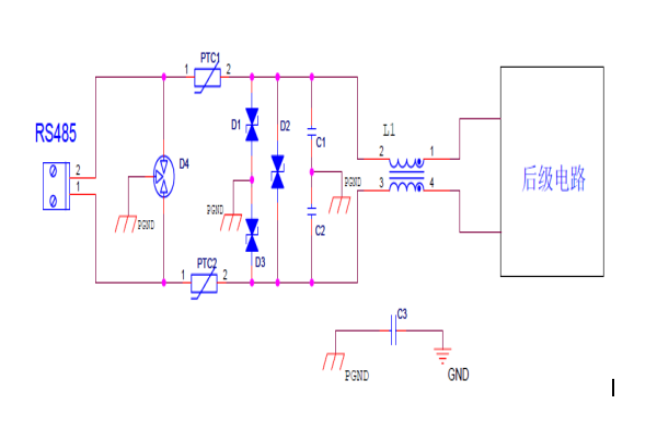
2023-08-24RS485用于设备与计算机或其它设备之间通讯,在产品应用中其走线多与电源、功率信号等混合在一起,存在EMC隐患。本方案从EMC原理上,进行了相关的抑制干扰和抗敏感度的设计,从设计层...
2023-08-15