射频传导抗扰度测试系统
射频场感应的传导骚扰抗扰度试验主要是模拟射频发射机产生的电磁场,耦合到产品连接的电缆上,对产品造成的连续波干扰,(被骚扰设备的连接电缆会成为无源的接收天线)。敏感的产品容易受到流经电缆的骚扰电流的影响。例如座机通话时,旁边的手机响起,座机听筒上会有强烈的噪音干扰。

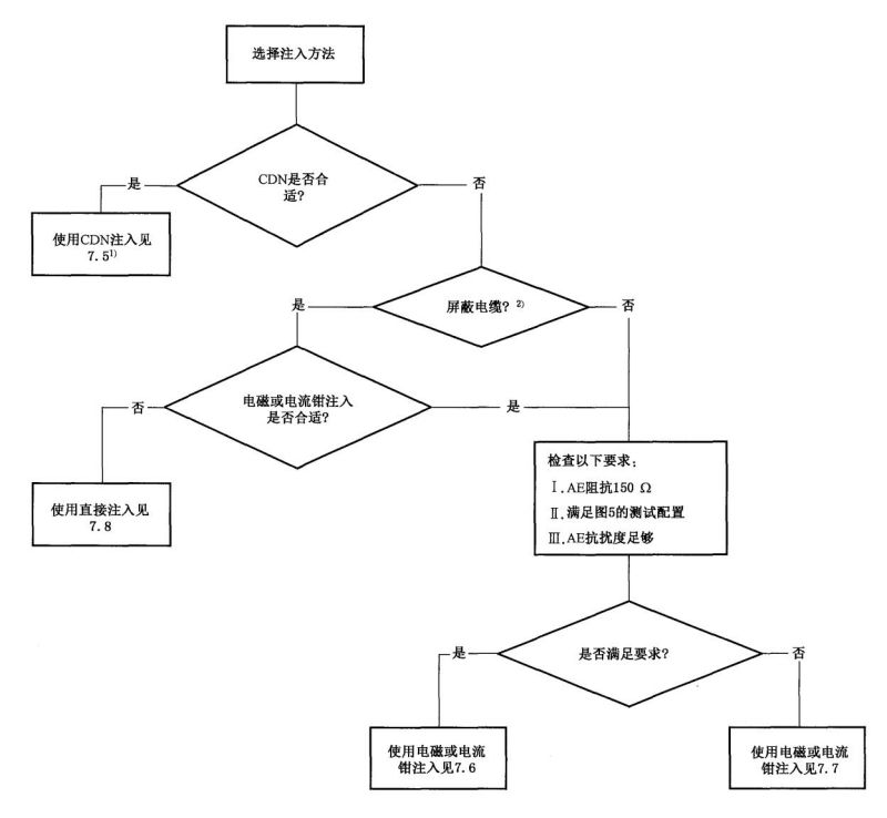
耦合方式和测试等级
根据IEC61000-4-6 GB/T17626.6标准要求,优先采用CDN法、其次采用电磁钳注入法、电流钳注入法或者直接注入。测试包含供电电源线、通讯线/控制线,用户依据不同的产品类型选择耦合方式和测试电压等级,标准的试验等级分别为1V、3V、10V和自定义等级。


射频传导抗扰度测试系统
长沙容测ES-608射频传导干扰模拟测试系统集成了射频信号源、射频功率放大器、射频功率计、定向耦合器、6dB衰减器,采用Aadroid操作系统,配备10.1寸彩色液晶显示,支持1024×800的高清分辨率,同时内嵌多功能的上位机操作程序,尽量的让测试系统使用简单、准确、测试数据可溯源。
系统频率范围:150KHz~300MHz
系统支持1Hz~10000Hz的AM幅度调制,支持1Hz~10000Hz的CW脉冲调制。
系统支持敏感频率单点输出,支持0.5s~999s的频率驻留时间
支持频率分阶段测量,用户可直接根据产品的敏感度直接跳到想要的频段开始测量。
内置软硬件多重保护,用户设置或者连接错误都不会造成设备损坏。
符合标准
IEC61000-4-6
GB/T17626.6
YY0505
CISPR 35
ISO11452-4
GB/T33014.4
GB/T37133
GJB151A/B CS114
校准与测试
ES-608射频传导干扰模拟系统拥有行业内快的校准速度,根据标准要求,在测试之前, 需对整个系统进行校准,而ES-608的整个系统校准的时间<30S,大大提高了使用者的工作效率,节省测试人员宝贵的时间。
在满足80%或者更高的幅度调制波形输出、1dB射频线束损耗、6dB衰减器、0.5dB耦合器的插损等情况下,CDN法30Vrms、电磁钳法18Vrms,电流钳法13Vrms,大大超出标准要求的范围,输出能力完全可以与国际一线品牌并肩,可配合用户做极限试验。支持校准或者测试电压曲线任意变化,符合CISPR35、YY0505等标准要求。
输出精度
1、ES-608有一个强大的心脏,采用的是100W射频功率放大器,能够满足更高的调制波形输出。
2、在80%幅度调制和最高输出等级情况下,波形无任何畸变,严格保证能量输出
3、例如:右边波形图分别为10V等级测试中CW波形、AM 1kHz 80%调制波形,经测量,CW波形峰峰值为4.76V,AM调制最小峰峰值1.0V,AM调制最大峰峰值为8.68V。从图中可看出输出正弦波平滑无畸变,调制波形测量峰峰值满足80%调制标准(4.76/2/1.414=1.68-10伏测试等级 8.68/4.76=1.82-80%正调制 1.0/4.76=0.21-80%负调制),且调制频率正确无误。
4、设备可通过任意第三方检测单位的计量。
测试报告与格式
每次测试完毕,设备自动以Word格式储存计量报告,用户也可以自由设定报告模板并命名,下次测试后可直接调用储存的模板。
选配:用户可选择对射频信号源、射频功率计、射频功率放大器的模块单独监控,实时跟踪主要部件的运行状态,测试时记录每一个频点的模块的输出数据,并自动储存在报告里,方便用户溯源。

